专业认证 | beat365在线唯一官网物理与电子信息工程学院物理学专业顺利通过普通高等学校师范类专业二级认证
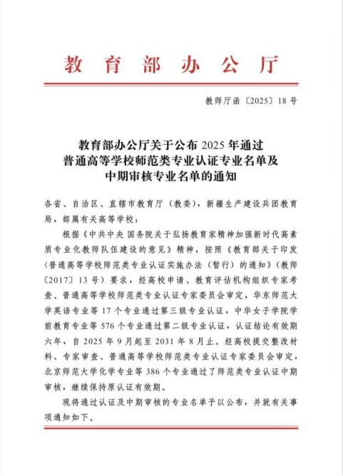
近日,教育部办公厅正式公布了2025年通过普通高等学校师范类专业认证的专业名单,我院物理学专业顺利通过国家师范类专业第二级认证,认证结论有效期为六年(2025年9月至2031年8月)。这是我院师范专业建设取得的又一重大突破!

师范类专业认证是教育部为深化新时代教师教育改革、全面保障和提高师范类专业人才培养质量而实施的重要举措。通过二级认证,标志着我院物理学专业的办学质量和人才培养水平得到了国家权威认可。

物理学专业将以此次认证为契机,持续完善人才培养方案,强化实践教学,规范教学管理,凝练办学特色,进一步夯实师范办学基础,培养具备良好科学素养、教育情怀与创新能力的中学物理骨干教师,为基础教育改革发展与区域教育振兴提供坚实人才支撑!