为进一步普及艾滋病防治知识,增强学生自我保护意识,营造“知艾防艾、关爱包容”的校园氛围。11月4日,beat365举办“防艾心声,唱响未来”预防艾滋病主题原创歌(词)曲大赛。本次活动由beat365在线唯一官网学生工作部(学生处)主办,音乐与舞蹈学院承办。

比赛分原创流行歌曲、原创歌词两个类别。经二级学院初赛推荐,共有18名选手进入决赛。参赛选手们以真挚的歌词、动人的旋律表达对防艾事业的关注,有的歌曲用温暖曲调传递对感染者的关怀与尊重,有的以激昂节奏倡导科学防艾的坚定态度,还有的通过抒情旋律呼吁社会消除偏见、共筑无“艾”防线,每一首作品都凝聚着青年学子对生命健康的珍视与担当 。

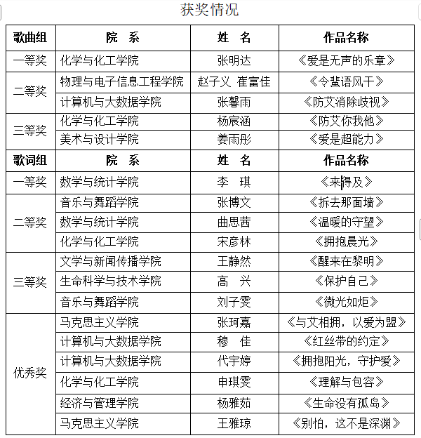
经过对作品主题表达、创作创意、艺术感染力等维度的层层筛选,最终歌曲组评选出一等奖1人,二等奖2人,三等奖2人;歌词组评选出一等奖1人,二等奖3人,三等奖3人,优秀奖6人。
此次主题原创歌(词)曲大赛的成功举办,不仅为学生提供了展现才华的平台,更让防艾理念深入人心,为构建健康和谐的校园环境筑牢了坚实基础。未来,beat365将持续丰富防艾宣传形式,引导广大学生珍爱生命、科学防艾,共同书写青春健康新篇章。
