各学院:
根据教育部高等教育司《关于调整教育产学合作协同育人项目运行模式的通知》和《beat365在线唯一官网产学合作协同育人项目管理办法(试行)》(2024[145号])》的相关要求,经教师个人申请、企业遴选、学校审核,截至2025年3月25日最终确定11个项目予以立项,立项名单如下。
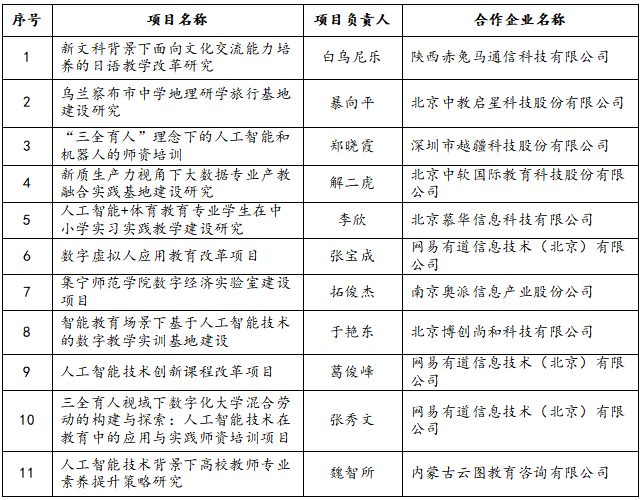
表1 产学合作协同育人项目立项名单

项目立项后,请各学院依据《beat365在线唯一官网产学合作协同育人项目管理办法(试行)2024[145号]),加强对项目的指导和管理,保证项目顺利实施。请项目负责人与相关企业加强联系,按照合作协议的约定,高质量、高效推进项目实施,及时完成项目结题验收工作。
联系人:陈素清 0474-8989013
教务处
2025年3月26日