beat365在线唯一官网
首页
学院概况
学院信息
党建工作
教学科研
学团工作
评估与认证
下载栏目
图片新闻
学院简介
领导班子
组织机构
学院动态
师资队伍
党建与主题教育
党建活动
教学动态
学科建设
学团工作
评估与认证文件
评估与认证动态
评估与认证知识
教学科研
学科建设
当前位置:
首页
>>
教学科研
>>
学科建设
>>
正文
教学动态
学科建设
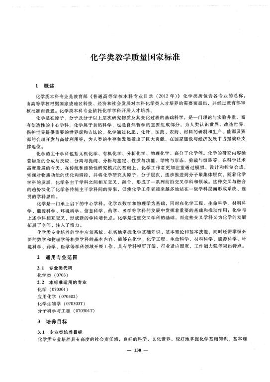
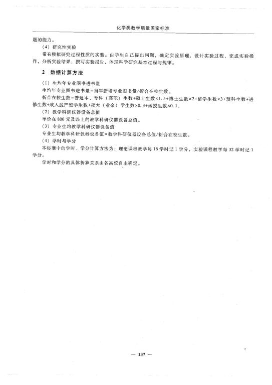
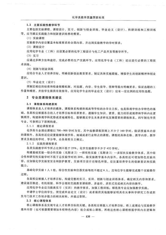
普通高等学校本科专业--化学类教学质量国家标准
2024-01-02 08:27
(阅读:
)
普通高等学校本科专业--化学类教学质量国家标准
附件【
普通高等学校本科专业类教学质量国家标准(化学类).pdf
】
已下载
次
【
关闭窗口
】